跳到主要內容區
校務及財務資訊公開專區
Menu
校務資訊說明
財務資訊分析(含學校共同性與學院個別性收支分析內容)
學雜費與就學補助資訊
內控內稽執行情形
學校其他重要資訊
本功能需使用支援JavaScript之瀏覽器才能正常操作
校務資訊說明
學校沿革
組織架構
基本數據及趨勢
學校特色與發展願景
學校績效表現
財務資訊分析
學校收入支出分析
學雜費與就學補助資訊
學雜費與就學補助資訊
學雜費調整之用途規劃說明
學雜費調整校內審議程序說明
內控內稽執行情形
內部控制制度及執行-內部控制制度
內控內稽執行情形-內部控制制度及執行-近3年稽核計畫及稽核報告
學校其他重要資訊
預算編審程序
會計師查核報告
學校採購及處分重大資產情形
開課與師資資訊
國立聯合大學中長程校務發展計畫
國立聯合大學財務規劃報告書
國立聯合大學校務基金績效報告書
大學系統績效報告書
捐款芳名錄(公開徵信)
首頁
校務資訊說明
學校績效表現
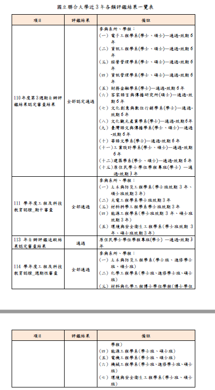
(1)近3年各類評鑑結果(研發處)
字體大小調整
小
中
大
本功能需使用支援JavaScript之瀏覽器才能正常操作
12(1)近3年各類評鑑結果11503.pdf
友善列印
分享
Close (Esc)
Share
Toggle fullscreen
Zoom in/out
Previous (arrow left)
Next (arrow right)